Équations du premier degré: Formules
Graphes
Nous pouvons établir un tableau de valeurs qui correspond à la formule #\blue{y=5x+10}# :
\[\begin{array}{l|c|c|c|c|c}
x & 0 & 1 & 2 & 3 & 4\\
\hline
y & 10 & 15 & 20 & 25 & 30
\end{array}\] Nous avons obtenu ce tableau en calculant les valeurs de #y# qui correspondent aux valeurs choisies pour #x#.
Nous pouvons tracer un graphe à partir de ce tableau. Les valeurs de #x# correspondent à l'axe horizontal et les valeurs de #y# à l'axe vertical.
Si #x=1#, alors #y=15#. Ainsi, nous obtenons le point de coordonnées #\rv{1,15}#. Nous pouvons utiliser des lignes auxiliaires pour placer ce point dans le repère. De même, nous plaçons les autres points: #\rv{0,10}#, #\rv{1,15}#, #\rv{2,20}#, #\rv{3,25}# et #\rv{4,30}#. Ces points sont reliés par une courbe lisse, qui est une droite dans ce cas.
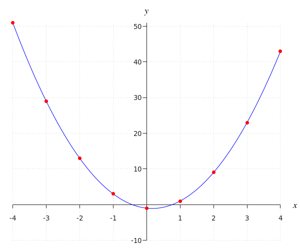
| #\boldsymbol{x}# | #-4# | #-3# | #-2# | #-1# | #0# | #1# | #2# | #3# | #4# |
| #\boldsymbol{y}# | #51# | #29# | #13# | #3# | #-1# | #1# | #9# | #23# | #43# |

Ou visitez omptest.org si jou prenez un examen de OMPT.