Functies: Lijnen en lineaire functies
De vergelijking van een lijn
Stel dat #a#, #b# en #c# vast gekozen reële getallen zijn: parameters.
Lijn
De oplossing van de vergelijking #a\cdot x+b\cdot y+c=0# kun je in het platte vlak tekenen. Ze bestaat uit alle punten #\rv{x,y}# die voldoen aan #a\cdot x+b\cdot y+c=0#. Als #a\ne0# of #b\ne0#, dan vormen ze een rechte lijn, kortweg lijn.
- Als #b\ne0#, dan kunnen we de vergelijking schrijven als #y=-\frac{a}{b}x-\frac{c}{b}#. Immers, dit zijn de oplossingen als we #x# als parameter beschouwen en #y# als onbekende. Het geeft aan dat er voor elke waarde van #x# een punt #\rv{x,y}# met #y# gelijk aan #-\frac{a}{b}x-\frac{c}{b}#.
- Als #a \ne 0# is sprake van een scheve lijn (dat wil zeggen: noch verticaal noch horizontaal).
- Als #a=0#, dan is de waarde van #y# overal gelijk aan #-\frac{c}{b}#, en is sprake van een horizontale lijn.
- In het uitzonderingsgeval #b=0# ziet de vergelijking er uit als #ax+c=0#.
- Als #a \ne 0# is sprake van een verticale lijn.
- Als #a=0# en
- #c\ne 0# dan zijn er geen oplossingen;
- #c=0# dan is elke waarde voor #x# en elke waarde voor #y# een oplossing.
Vier manieren om een lijn te beschrijven
Een rechte lijn is op verschillende manieren te beschrijven.
- De oplossingen #\rv{x,y}# van een vergelijking #a\cdot x+b\cdot y+c=0# met onbekenden #x# en #y#. Hier zijn, #a#, #b#, #c# reële getallen, zo dat #a# en #b# niet beide nul zijn.
- De lijn door twee gegeven punten in het vlak; als #P=\rv{p,q}# en #Q=\rv{s,t}# punten in het vlak zijn, dan heeft de lijn door #P# en #Q# vergelijking #a\cdot x+b\cdot y+c=0# met #a=q-t#, #b=s-p# en #c=t\cdot p-q\cdot s#.
- De lijn door een gegeven punt, het steunpunt, en een richting, die aangegeven wordt door het getal #-\frac{a}{b}#, waarbij #a# en #b# komen uit de boven gegeven vergelijking; dit getal heet de richtingscoëfficiënt of helling van de lijn.
- De lijn met functievoorstelling #y = p\cdot x+q# als #b\ne0# en #x=r# anders; hierbij zijn #p=-\frac{a}{b}# (de richtingscoëfficiënt), #q = -\frac{c}{b}# en #r = -\frac{c}{a}# in termen van bovenstaande #a#, #b# en #c#. In het geval #b\ne0# is #y# een functie van #x#, in het andere geval is #x# een constante functie van #y#.
De eerste beschrijving, door middel van de vergelijking #ax+by+c=0#, is op te vatten als de definitie van een lijn.
De tweede beschrijving is meetkundig voor de hand liggend, omdat door elk tweetal punten #P=\rv{p,q}# en #Q=\rv{s,t}# een unieke lijn gaat. Invullen van #\rv{x,y}=\rv{p,q}# in de vergelijking\[(q-t)\cdot x +(s-p)\cdot y +(t\cdot p-q\cdot s) = 0 \] laat zien dat #P# een oplossing is, en net zo voor #Q#.
De derde beschrijving is ook natuurlijk uit meetkundig oogpunt omdat een lijn uniek bepaald wordt als de richting bekend is en een punt waar de lijn doorheen gaat. Als #P=\rv{p,q}# het punt is en #r# de richtingscoëfficiënt, dan wordt de lijn gegeven door de vergelijking #a\cdot x+b\cdot y+c=0# met #a=-r#, #b=1# en #c=r\cdot p-q#. Met andere woorden: de vergelijking van de lijn wordt gegeven door de punt-helling formule\[y-q=r\cdot(x-p)\tiny.\]
De vierde beschrijving is op te vatten als de oplossing van de vergelijking #a\cdot x+b\cdot y+c=0# met onbekende #y#.
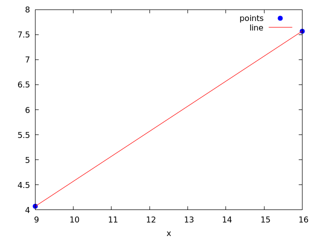
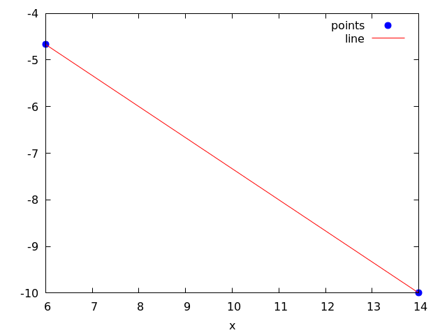
De lijn wordt beschreven door de vergelijking #y=ax+b#, waarbij #a# de richtingscoëfficiënt is. De richtingscoëfficiënt is het quotiënt van het verschil van de #y#-waarden met het verschil van de #x#-waarden van de twee punten op de lijn. Dus # a=\frac{{{53}\over{7}}-{{57}\over{14}}}{16-9}={{1}\over{2}}#. Het getal #b# volgt uit #b=y-ax#, waarbij #[x,y]# een willekeurig punt op de lijn is. Dus # b={{57}\over{14}}-{{1}\over{2}}\cdot(9)=-{{3}\over{7}}#.
omptest.org als je een OMPT examen moet maken.
