Optimalisatie: Extreme punten
Stationaire punten
De begrippen stationair punt, minimum en maximum kennen we al voor functies van één variabele. De functie \(f(x)\) heeft een lokaal minimum in \(x=a\) als de grafiek in de buurt van \(x=a\) boven \(f(a)\) ligt, preciezer gezegd, als er getallen #c\lt a# en #d\gt a# zijn, zodanig dat \(f(x)\ge f(a)\) voor alle \(x\) uit \(\ivoo{c}{d}\). Bij een differentieerbare functie \(f(x)\) is een lokaal minimum (of maximum) steeds een stationair punt, dat wil zeggen een punt \(x=a\) waarin de raaklijn van \(f\) horizontaal is, oftewel \(f'(a)=0\).
Net als bij functies van één variabele zullen we lokale minima en maxima van bivariate functies onderzoeken. We beginnen met de 2-dimensionale tegenhanger van het begrip stationair punt.
Stationair punt
Laat #f# een bivariate differentieerbare functie zijn. Een punt \(\rv{a,b}\) is een stationair punt van de functie \(f(x,y)\) als alle partiële afgeleiden van #f# in dit punt gelijk aan nul zijn.
Stationaire punten kun je dus vinden door het volgende stelsel van vergelijkingen op te lossen: \[\eqs{f_x(x,y)&=&0\cr f_y(x,y)&=&0\cr}\]
Later zullen we zien dat, als #\rv{a,b}# een stationair punt van #f# is, het raakvlak aan de grafiek van #f# in \(\rv{a,b,f(a,b)}\) horizontaal is.
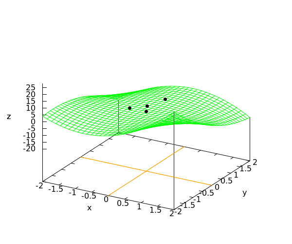
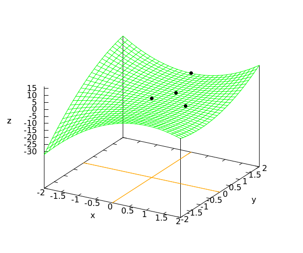
De partiële afgeleiden van #f# zijn \[f_x(x,y)=-4\cdot y\cdot x+y^2-y\phantom{quad}\text{en}\phantom{quad}f_y(x,y)=-2\cdot x^2+2\cdot y\cdot x-x\tiny.\] De stationaire punten zijn dus de oplossingen van het stelsel vergelijkingen\[\lineqs{-4\cdot y\cdot x+y^2-y&=&0\cr -2\cdot x^2+2\cdot y\cdot x-x&=&0\cr}\] Om dit stelsel op te lossen, splitsen we het in kleinere stelsels vergelijkingen door de linker leden van de vergelijkingen te ontbinden in factoren. We vinden: \[\lineqs{y\cdot \left(-4\cdot x+y-1\right)&=&0\cr x\cdot \left(-2\cdot x+2\cdot y-1\right)&=&0\cr}\] Kennelijk kan elk van de vergelijkingen in twee eenvoudiger vergelijkingen gesplitst worden. Combinatie van de vier mogelijkheden geeft vier oplossingen:
- \(\eqs{x&=&0\cr y&=&0\cr}\phantom{xx} \implies\) \(\phantom{xx} \rv{x,y}=\rv{0,0}\)
- \(\eqs{ -2\cdot x+2\cdot y-1&=&0\cr y&=&0\cr} \phantom{xx} \implies\) \(\phantom{xx} \rv{x,y}=\rv{-{{1}\over{2}},0}\)
- \(\eqs{ x&=&0\cr -4\cdot x+y-1&=&0\cr}\phantom{xx} \implies \) \(\phantom{xx} \rv{x,y}=\rv{0,1}\)
- \(\eqs{ -4\cdot x+y-1&=&0\cr -2\cdot x+2\cdot y-1&=&0\cr}\phantom{xx}\implies\) \(\phantom{xx} \rv{x,y}=\rv{-{{1}\over{6}},{{1}\over{3}}}\)
We concluderen dat er vier stationaire punten zijn: #\left\{\rv{0,0},\rv{-{{1}\over{2}},0},\rv{0,1}, \rv{-{{1}\over{6}},{{1}\over{3}}}\right\}#.
De grafiek van de functie #f# is in de figuur hieronder getekend. De punten van de grafiek die behoren bij #\left\{\rv{0,0},\rv{-{{1}\over{2}},0},\rv{0,1}, \rv{-{{1}\over{6}},{{1}\over{3}}}\right\}# zijn aangegeven met een kleine zwarte cirkelschijf.

omptest.org als je een OMPT examen moet maken.