Meetkunde: Parametervergelijkingen en vectoren
Vectoren
Het concept van pijlen met een zekere richting en een zekere lengte in het vlak kan worden nauwkeurig(er) worden bepaald met vectoren. Vectoren zijn objecten met lengte (of grootte) en richting. We beginnen met de notie van een "verplaatsingsvector".
Laat #\blue A# en #\green B# punten in het vlak zijn. Definieer de verplaatsingsvector #\vec{\blue A \green B}# als de (rechte) pijl vanaf #\blue A# die eindigt bij #\green B#.
We zeggen dat #\blue A# de beginpositie van #\vec{ \blue A \green B}# is en #\green B# is de eindpositie van #\vec{ \blue A \green B}#.
De oorsprong wordt aangegeven met de letter #O#
Voorbeeld
De volgende afbeelding geeft #\vec{O \green B}# waarbij #\green B=\ivcc{1}{2}#.
Twee verplaatsingsvectoren kunnen worden opgeteld zolang het eindpunt van één samenvalt met het beginpunt van de andere.
Laat #\blue A, \green B# en #\orange C# drie punten in het vlak zijn. Definieer de som van #\vec{\blue A \green B}# en #\vec{ \green B \orange C}# als
\[ \vec{\blue A \green B} + \vec{ \green B \orange C} = \vec{ \blue A \orange C }\]
Een verplaatsingsvector kan altijd worden "verschoven". Dit geeft de notie van een vector. Intuïtief gezien is een vector een verplaatsingsvector zonder aangegeven beginpositie.
Een vector #\blue{\vec{x}}# is een pijl in het vlak dat kan worden verschoven, zonder te draaien of rekken/krimpen, naar de verplaatsingsvector #\vec{OA}# voor een punt #A# in het vlak.
Als #A=\rv{x_1,x_2}#, geven we de vector #\blue{\vec{x}}# aan met #\cv { x_1 \\x_2 }#.
Merk op dat er meerdere representanten van dezelfde vector zijn. Het figuur toont verschillende representanten van de vector #\cv{1\\2}#.
Voorbeeld
De lengte van een vector kan worden berekend met behulp van de stelling van Pythagoras.
Gegeven een vector #\blue{\vec{x}}=\cv{ \green{x_1}\\ \orange{x_2} }#, de lengte van de vector, aangeduid met #\| \blue{\vec{x}} \|# wordt gegeven door
\[\| \blue{\vec{x}} \| = \sqrt{\green{x_1}^2+\orange{x_2}^2}\]
Voorbeeld
De lengte van #\blue{\vec{x}}=\cv{\green{1}\\ \orange{2}}# wordt gegeven door \[\|\blue{\vec{x}}\|=\sqrt{\green 1^2+ \orange 2^2}=\sqrt{5}\]
Het optellen van vectoren is aanzienlijk eenvoudiger dan het optellen van verplaatsingsvectoren. Twee vectoren worden kunnen bijvoorbeeld altijd worden opgeteld, terwijl twee verplaatsingsvectoren moeten uitlijnen om te worden opgeteld. We kunnen ook "scalaire vermenigvuldiging" definiëren.
Laat #\blue{\vec{x}} =\blue{\cv{x_1\\x_2}}# en #\green{\vec{y}}=\green{\cv{y_1\\y_2}}# twee vectoren zijn, en #c# een reëel getal. We definiëren de som van #\blue{\vec{x}}# en #\green{\vec{y}} # als \[\blue{\vec{x}}+\green{\vec{y}}=\cv{\blue{x_1}+\green{y_1}\\\blue{x_2}+\green{y_2}}\]
en de scalaire veelvoud #\orange{c} \cdot \blue {\vec{x}}#
\[\orange{c} \cdot \blue{\vec{x}}=\cv{\orange{c}\cdot \blue{x_1}\\ \orange{c}\cdot \blue{ x_2}}\]
Voorbeeld
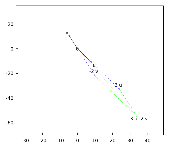
Dit volgt uit de volgende berekening:
\[\begin{array}{rclcl} 3\cdot\vec{u}-2\cdot\vec{v}&=&3\cdot\rv{8,-11}-2\cdot\rv{-5,11}&\phantom{x}&\color{blue}{\text{definities }\vec{u}, \vec{v}}\\
&=&\rv{3\cdot 8, 3\cdot -11}+\rv{-2\cdot-5, -2\cdot 11}&\phantom{x}&\color{blue}{\text{vermenigvuldiging per coördinaat}}\\
&=&\rv{24, -33}+\rv{10, -22}&\phantom{x}&\color{blue}{\text{vereenvoudigd}}\\
&=&\rv{24+10, -33-22}&\phantom{x}&\color{blue}{\text{optelling per coördinaat}}\\
&=&\rv{34,-55}&\phantom{x}&\color{blue}{\text{vereenvoudigd}}\end{array}\]
In onderstaande figuur zijn de vectoren #\vec{u}# en #\vec{v}# zwart getekend, de vectoren #3\cdot \vec{u}# en #-2\cdot\vec{v}# blauw gestreept, en de vector #3\cdot\vec{u}-2\cdot\vec{v}# rood gestippeld.

omptest.org als je een OMPT examen moet maken.