Vectorrekening in vlak en ruimte: Vectoren in vlak en ruimte
Lineaire combinaties van vectoren
Scalaire vermenigvuldiging en optelling van vectoren kunnen als volgt gecombineerd worden.
Lineaire combinaties van vectoren
Is #\vec{v}_1#, #\vec{v}_2, \ldots , \vec{v}_n# een #n#-tal vectoren en zijn #\lambda_1#, #\lambda_2, \ldots , \lambda_n# reële getallen, dan heet
\[
\lambda_1 \cdot\vec{v}_1 + \lambda_2\cdot \vec{v}_2 + \cdots + \lambda_n\cdot \vec{v}_n
\]
een lineaire combinatie van de vectoren #\vec{v}_1#, #\vec{v}_2, \ldots , \vec{v}_n#.
Met de term lineaire combinatie geven we een naam aan vectoren die we kunnen bouwen uit een gegeven stel vectoren met behulp van de twee operaties vectoroptelling en scalaire vermenigvuldiging.
Rekenen met vectoren valt reuze mee. Dankzij de associativiteit en distributiviteit kun je bij berekeningen vaak veel formele stappen overslaan.
We kunnen vectoren niet zomaar met elkaar vermenigvuldigen. Wel bestaat er een bewerking voor vectoren in de ruimte, het uitproduct, die enkele eigenschappen met de gebruikelijke vermenigvuldiging van getallen deelt.
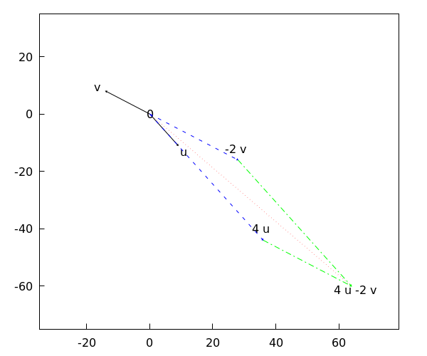
Dit volgt uit de volgende berekening:
\[\begin{array}{rclcl} 4\cdot\vec{u}-2\cdot\vec{v}&=&4\cdot\rv{9,-11}-2\cdot\rv{-14,8}&\phantom{x}&\color{blue}{\text{definities }\vec{u}, \vec{v}}\\
&=&\rv{4\cdot 9, 4\cdot -11}+\rv{-2\cdot-14, -2\cdot 8}&\phantom{x}&\color{blue}{\text{vermenigvuldiging per coördinaat}}\\
&=&\rv{36, -44}+\rv{28, -16}&\phantom{x}&\color{blue}{\text{vereenvoudigd}}\\
&=&\rv{36+28, -44-16}&\phantom{x}&\color{blue}{\text{optelling per coördinaat}}\\
&=&\rv{64,-60}&\phantom{x}&\color{blue}{\text{vereenvoudigd}}\end{array}\]
In onderstaande figuur zijn de vectoren #\vec{u}# en #\vec{v}# zwart getekend, de vectoren #4\cdot \vec{u}# en #-2\cdot\vec{v}# blauw gestreept, en de vector #4\cdot\vec{u}-2\cdot\vec{v}# rood gestippeld.

omptest.org als je een OMPT examen moet maken.