Functions: Higher degree polynomials
Higher degree inequalities
In the same manner as solving a quadratic inequality, we can also solve an inequality with higher-degree polynomials.
Solving a higher-degree inequality
| Procedure | Example | |
| We solve the following inequality \[\blue{f(x)} \gt \green{g(x)}\] in which #\blue{f(x)}# and #\green{g(x)}# are polynomials. | #\blue{x^6+x^3+6} \gt \green{-2x^3+10}# (resp. solid and dashed) ![]() The solution is #x \lt \sqrt[3]{-4} \land x \gt 1#. |
|
| Step 1 | We solve the equality \[\blue{f(x)} = \green{g(x)}\] | |
| Step 2 | We sketch the graphs #\blue{f(x)}# and #\green{g(x)}#. | |
| Step 3 | With the help of steps 1 and 2, we determine for which values of #x# the inequality holds. In a coordinate system, the biggest graph is the one above the other. |
Please note that this procedure also holds for the inequality signs #\geq# and #\leq#, only now are the #x#-values of the intersection points also part of the solution.
#z\gt -3^{{{1}\over{5}}}\land z\lt 5^{{{1}\over{5}}}#
| Step 1 | We solve the equality #z^{10}-2\cdot z^5-6\cdot z+28=43-6\cdot z#. This is done like this: \[\begin{array}{rcl} z^{10}-2\cdot z^5-6\cdot z+28&=&43-6\cdot z \\ &&\phantom{xxx}\blue{\text{original equation}}\\ z^{10}-2\cdot z^5-15&=&0 \\&&\phantom{xxx}\blue{\text{reduced to }0}\\ \left(z^5-5\right)\cdot \left(z^5+3\right)&=&0 \\&&\phantom{xxx}\blue{\text{factorized left-hand side}}\\ z^5-5=0 &\lor& z^5+3=0 \\&&\phantom{xxx}\blue{A\cdot B=0 \text{ if and only if }A=0\lor B=0}\\ z=5^{{{1}\over{5}}} &\lor& z=-3^{{{1}\over{5}}} \\&&\phantom{xxx}\blue{\text{constant terms to the right-hand side and taken the root}}\\ \end{array} \] |
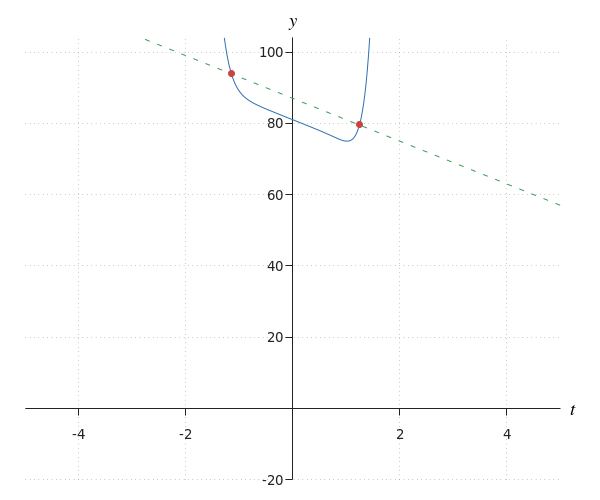
| Step 2 | We sketch the graphs #y=z^{10}-2\cdot z^5-6\cdot z+28# (blue) and #y=43-6\cdot z# (green dashed). ![]() |
| Step 3 | We can read the solutions to the inequality from the graph. \[z\gt -3^{{{1}\over{5}}}\land z\lt 5^{{{1}\over{5}}}\] |
Unlock full access
Teacher access
Request a demo account. We will help you get started with our digital learning environment.
Student access
Is your university not a partner?
Get access to our courses via Pass Your Math independent of your university. See pricing and more.
Or visit omptest.org if jou are taking an OMPT exam.
Or visit omptest.org if jou are taking an OMPT exam.

