Functies: Hogeregraadsfuncties
Hogeregraadsongelijkheden
Op dezelfde manier als we een kwadratische ongelijkheid oplossen, kunnen we ook een ongelijkheid met hogeregraads veeltermen oplossen.
Een hogeregraadsongelijkheid oplossen
| Stappenplan | Voorbeeld | |
| We lossen de volgende ongelijkheid op \[\blue{f(x)} \gt \green{g(x)}\] waarbij #\blue{f(x)}# en #\green{g(x)}# polynomen zijn. | #\blue{x^6+x^3+6} \gt \green{-2x^3+10}# (resp. doorgetrokken en gestreept) ![]() De oplossing is #x \lt \sqrt[3]{-4} \land x \gt 1#. |
|
| Stap 1 | We lossen de gelijkheid \[\blue{f(x)} = \green{g(x)}\] op. | |
| Stap 2 | We schetsen de grafieken #\blue{f(x)}# en #\green{g(x)}#. | |
| Stap 3 | Bepaal met behulp van stap 1 en 2 voor welke waarden van #x# de ongelijkheid geldt. In een assenstelsel is de grootste grafiek degene die boven ligt. |
Merk op dat dit stappenplan ook voor de ongelijkheidstekens #\geq# en #\leq# geldt, alleen nu horen de #x#-waarden van de snijpunten ook bij de oplossing.
#p\gt -3^{{{1}\over{5}}}\land p\lt -1#
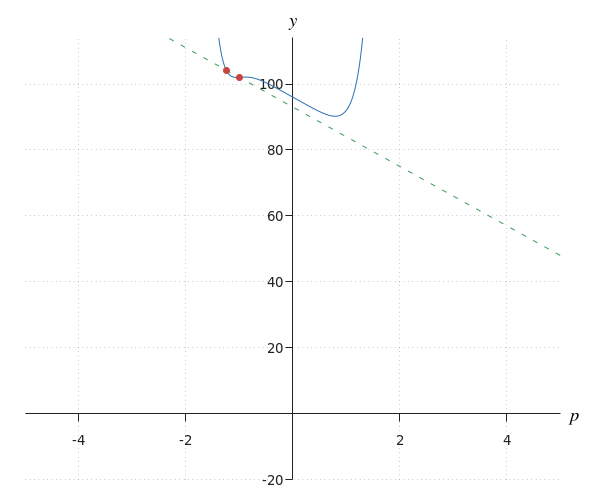
| Stap 1 | We lossen de gelijkheid #p^{10}+4\cdot p^5-9\cdot p+96=93-9\cdot p# op. Dat gaat als volgt: \[\begin{array}{rcl} p^{10}+4\cdot p^5-9\cdot p+96&=&93-9\cdot p \\ &&\phantom{xxx}\blue{\text{oorspronkelijke vergelijking}}\\ p^{10}+4\cdot p^5+3&=&0 \\&&\phantom{xxx}\blue{\text{herleid op }0}\\ \left(p^5+1\right)\cdot \left(p^5+3\right)&=&0 \\&&\phantom{xxx}\blue{\text{linkerlid ontbonden in factoren}}\\ p^5+1=0 &\lor& p^5+3=0 \\&&\phantom{xxx}\blue{A\cdot B=0 \text{ dan en slechts dan als }A=0\lor B=0}\\ p=-3^{{{1}\over{5}}} &\lor& p=-1 \\&&\phantom{xxx}\blue{\text{constante termen naar rechts gebracht en wortel getrokken}}\\ \end{array} \] |
| Stap 2 | We schetsen de grafieken #y=p^{10}+4\cdot p^5-9\cdot p+96# (blauw) en #y=93-9\cdot p# (groen gestreept). ![]() |
| Stap 3 | We lezen nu de oplossing van de ongelijkheid af. \[p\gt -3^{{{1}\over{5}}}\land p\lt -1\] |
Ontgrendel volledige toegang
Toegang voor leraar
Vraag een demo account aan. Wij helpen je graag op weg met onze digitale leeromgeving.
Toegang voor student
Is jouw universiteit niet aangesloten?
Via Pass Your Math kan je toegang krijgen tot onze cursussen onafhankelijk van je onderwijsinstelling. Bekijk de prijzen en nog veel meer. Of ga naar
omptest.org als je een OMPT examen moet maken.
omptest.org als je een OMPT examen moet maken.

