Vectorrekening in vlak en ruimte: Rechten en vlakken
Geparameteriseerde rechten
We nemen vanaf nu aan dat we een oorsprong gekozen hebben. De oorsprong zelf correspondeert met de nulvector #\vec{0}#.
Parametervoorstelling van een lijn
Laat #\vec{v}# een vector zijn die niet gelijk is aan #\vec{0}#. De veelvouden #\vec{x}= \lambda \cdot\vec{v}# van #\vec{v}# doorlopen precies de punten/vectoren van een rechte of lijn #\ell# door de oorsprong. We noemen dit de lijn opgespannen door #\vec{v}#.
Is #\vec{a}# een tweede vector, dan doorloopt, voor variërende #\lambda#, het punt #\vec{x} = \vec{a}+\lambda\cdot \vec{v}# de rechte #m# door #\vec{a}# parallel met #\ell#. We noemen \[\ell : \,\vec{x} = \lambda\cdot\vec{v}\phantom{x} \hbox{ en }\phantom{x}m :\, \vec{x} = \vec{a} + \lambda \cdot\vec{v}\] een parametervoorstelling of vectorvoorstelling van de rechte #\ell# respectievelijk #m#.
De vector #\vec{v}# is een zogenaamde richtingsvector in beide gevallen.
De vector #\vec{a}# is een steunvector van de rechte #m#. We noemen #\lambda# wel de parameter.
De rechte #\ell# is het speciale geval van de algemene rechte #m# waarbij #\vec{a}=\vec{0}#. De vector #\vec{0}# is een steunvector van de rechte #\ell#.
Steun- en richtingsvector van een rechte zijn niet uniek:
- De vector #\vec{p} + \vec{v}# ligt op de rechte #\ell# met parametervoorstelling #\vec{x} = \vec{p} + \lambda \vec{v}#. Vul #\lambda =1# maar in. De vector #\vec{p}+\vec{v}# kan net zo goed als steunvector fungeren. De parametervoorstelling \[\vec{x} = \vec{p}+\vec{v} + \mu \vec{v}\]is net zo goed een parametervoorstelling van de rechte #\ell#. Bij variërende #\mu# doorloopt #\vec{p}+\vec{v} + \mu \vec{v}# namelijk dezelfde vectoren als #\vec{p} + \lambda \cdot\vec{v}# bij variërende #\lambda# (ga na). In feite kan elke vector op #\ell# als steunvector fungeren.
- Naast #\vec{v}# zijn ook #2\vec{v}#, #-3\vec{v}#, #\pi \cdot \vec{v}# richtingsvectoren van #\ell#. De vectoren van #\vec{p} + \mu\cdot (2\vec{v})# doorlopen bij variërende #\mu# precies de punten van #\ell#.
In plaats van steunvector zullen we ook van steunpunt spreken. Het gaat hier immers om een punt in het vlak, dat het eindpunt is van de representant van de steunvector die het beginpunt in de oorsprong heeft liggen.
Samenvattend: voor de parametervoorstelling van een rechte heb je een steunvector nodig en een richtingsvector.
Criterium voor twee vectoren op lijn door oorsprong
Twee vectoren liggen dan en slechts dan op een lijn door de oorsprong als (minstens) een van de twee een scalair veelvoud is van de ander.

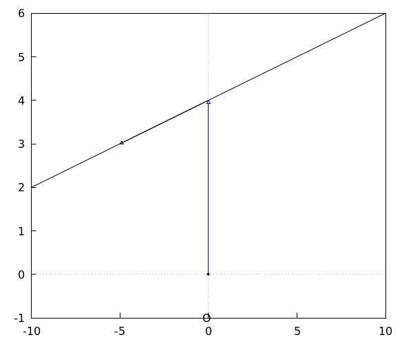
De steunvector #\rv{0,4}# is blauw getekend. De richtingsvector #\rv{-5,-1}# en de lijn #\ell# zijn zwart getekend.
omptest.org als je een OMPT examen moet maken.