Optimization: Differentiation
Tangent lines
As we saw earlier, the derivative function gives the slope of a tangent line at each point. We will now discuss the tangent in more detail, because it can be useful in all kinds of situations, such as approximating answers when functions are difficult to calculate.
If #f# is a graph of a function on the plane and #P# is a point on that graph, then a line #l# through #P# is called a tangent to #f# if
- #P# is the only point that #f# and #l# have in common in a small neighbourhood of #P#, and
- the points of #l# near #P# are all on the same side of #f#.
In plain English, the line #l# and the graph of #f# both pass through #P# but do not intersect near #P#.
Below we see that the tangent at point #P# within a small neighbourhood of that point is the best linear approximation of that function.
Best linear approximation Let #f# be a differentiable function on an open interval containing the number #p#. The tangent line to the graph of #f# in #P = \rv{p,f(p)}# is the line that best approximates #f# to #P#. Instead of the tangent to the graph of #f# in #P#, we also speak of the tangent to #f# in #p#.
The information that the tangent line #l# passes through #\rv{p,f(p)}# and has slope #f'(p)# is sufficient to formulate an equation for the line:
\[ y= f(p)+f'(p)\cdot(x-p)\]
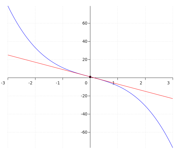
We write the equation for the tangent to #P# as #y=ax+b#, in which #a# and #b# are yet to be determined real numbers. Because #a# is the slope of the tangent #f'(p) = a# applies. According to the derivative of a polynomial the derivative of #f# is given by #f'(x) =-6 x^2 -8#. Consequently: #a=f'(0)=-6\cdot(0)^2-8=-8#.
Now we determine the value of #b# in the equation #y=-8x+b# of the tangent. Since the point #[0,1]# is on the tangent, #1=-8\cdot (0) + b# must apply. This is a linear equation with one unknown (namely #b#) which we can solve easily by reduction. This gives #b=1#.
The following figure shows the graph of the function #f(x)=-2x^3-8x+1# and the tangent line to #f# at the point #[0,1]#.

Or visit omptest.org if jou are taking an OMPT exam.